444 9 675
İletişim
DE
TR
EN
UA
AE
AZ
Home
Unternehmen
Über uns
Unsere Geschäftspartner
Organigramm
Unsere Referenzen
Unsere Zertifikate
Personalwesen
Unsere Dienste
Automatisierungsberatung
Kundendienst
Fabrikautomation
Vertrieb und Marketing
Prozessautomatisierung
Projektmanagement & Beratung
Digitalisierung
Softwareentwicklung
Unsere Lösungen
Unbemannte Krananwendungen
Opcenter (MES-MOM)
Materialverfolgungssystem (MTS)
Batch-Systeme (ISA-88)
Autonome Mobile Roboter (AMR)
Safety (IEC 61511)
Lösung 4.0
Intelligente Sortierlinien (Sorter)
Sektoren
Automobilindustrie
Intralogistik
Chemisch
Eisen und Stahl
Navigation
Kabel
Essen
Pharma
Kontakt
Angebot anfordern
DE
TR
EN
UA
AE
AZ
Home
Unternehmen
Über uns
Verschaffen Sie sich schnell einen Überblick über unsere Reise von gestern bis heute.
Unsere Geschäftspartner
Durch unsere strategische Partnerschaft mit den stärksten Marken des Ökosystems schaffen wir echten Mehrwert für Ihr Unternehmen.
Organigramm
Die Organisationsstruktur unseres Unternehmens ist festgelegt – entdecken Sie hier alle Details.
Unsere Referenzen
Werfen Sie einen Blick auf einige der Unternehmen, mit denen wir gemeinsam große Erfolge erzielt haben.
Unsere Zertifikate
Entdecken Sie unsere Zertifikate, die unseren Unternehmen echten Mehrwert bieten – für einen effektiven Service nach internationalen Standards.
Personalwesen
Entdecken Sie alle Stellenangebote und Karrieremöglichkeiten bei Oskon Automation.
Unsere Dienste
Automatisierungsberatung
Wir bieten Beratungsdienstleistungen auf verschiedenen Automatisierungsstufen an – ganz nach Ihrem Bedarf.
Kundendienst
Wir unterstützen Sie nicht nur in Ihren Verkaufsprozessen, sondern auch im gesamten After-Sales-Bereich.
Fabrikautomation
Mit unseren Fabrikautomationssystemen unterstützen wir Sie dabei, Ihre Produktivität zu steigern und Ihre Kosten zu senken.
Vertrieb und Marketing
Wir bieten Ihnen innovative und alternative Tools zur Unterstützung Ihrer Vertriebs- und Marketingprozesse.
Prozessautomatisierung
Nutzen Sie unsere Prozessautomationsdienstleistungen, um das volle Potenzial Ihres Unternehmens auszuschöpfen.
Projektmanagement & Beratung
Durch unsere Beratungsdienstleistungen können Sie sowohl Zeit als auch personelle Ressourcen einsparen.
Digitalisierung
In einem wettbewerbsintensiven Arbeitsumfeld sind wir mit unseren Lösungen an Ihrer Seite – damit Sie der Konkurrenz einen Schritt voraus sind und stets am Puls der Zeit bleiben.
Softwareentwicklung
Wir unterstützen Sie bei der Softwareentwicklung, damit Sie das volle Potenzial Ihres Unternehmens ausschöpfen können …
Unsere Lösungen
Unbemannte Krananwendungen
Eine Auswahl fortschrittlicher Motion-Control-Produkte, die entwickelt wurden, um den Materialtransportprozess zu erleichtern.
Opcenter (MES-MOM)
Eine ganzheitliche Lösung, die die vollständige Digitalisierung Ihrer Geschäftsabläufe ermöglicht.
Materialverfolgungssystem (MTS)
Zuverlässige Lösungen für eine fehlerfreie Lager- und Bestandsverfolgung – für eine präzise und effiziente Planung.
Batch-Systeme (ISA-88)
Mit der Simatic Batch-Software können Sie Rezepturen erstellen und bearbeiten, Batches überwachen und …
Autonome Mobile Roboter (AMR)
Intelligente mobile Roboter und eine Systemplattform – kompatibel mit allen Anwendungsszenarien.
Safety (IEC 61511)
… zur Verwaltung der Integrität von Produktionssystemen und Prozessen, die mit Gefahrstoffen arbeiten.
Lösung 4.0
Beratungsleistungen und schlüsselfertige End-to-End-Lösungen im Bereich Industrie 4.0 für unsere Kunden.
Intelligente Sortierlinien (Sorter)
Intelligente Systeme zur Sortierung von Artikeln in Lager- oder Verteilzentren entsprechend ihrem Zielort …
Sektoren
Automobilindustrie
Automationslösungen, die Zeit sparen, Kapazitäten erhöhen und wiederkehrende manuelle Arbeiten überflüssig machen …
Intralogistik
Logistiklösungen, die mehr Flexibilität bieten, für höhere Sicherheit sorgen und Kosten senken …
Chemisch
Integrierte und sichere Systeme für alle Produktionsprozesse – von der Analyse über die Steuerung bis hin zur Überwachung …
Eisen und Stahl
Komplette Prozesslinien inklusive Walzwerke, Kühltürme und Kranautomatisierung …
Navigation
Automatisierungslösungen für Poolziehsysteme, Windenanlagen und Gerüstsysteme …
Kabel
Automatisierungslösungen für Kupferzieh-, Eisen- und Stahlziehmaschinen …
Essen
Automatisierungslösungen für Sterilisatoren, Homogenisatoren sowie Fruchtsaft- und Milchverarbeitungsanlagen …
Pharma
Wir helfen Ihnen, Ihre Prozesse zu optimieren und so die Effizienz in der Arzneimittelentwicklung und -produktion zu steigern …
Kontakt
Angebot anfordern
Home
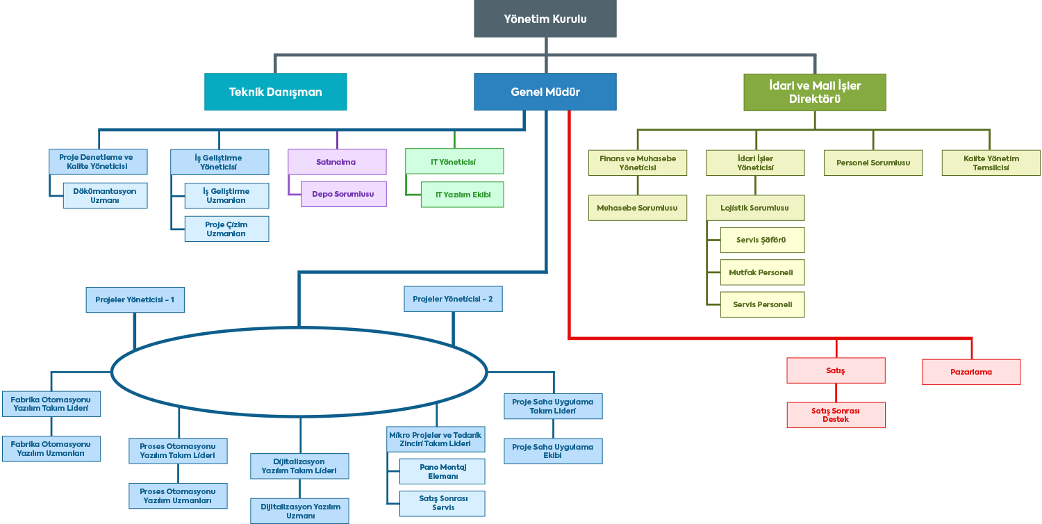
Organigramm
Organigramm
Die Organisationsstruktur unseres Unternehmens wurde festgelegt – sehen Sie sich die Details an.
Kontaktieren Sie uns
Ich möchte die für mein Unternehmen am besten geeigneten Technologielösungen erreichen!
Schicken
WhatsApp ile Hemen Ulaş!
Wir verwenden Cookies, um das Benutzererlebnis zu verbessern und den Website-Verkehr zu analysieren. Indem Sie auf „Akzeptieren“ klicken, stimmen Sie der Verwendung von Cookies durch unsere Website zu, wie in unserer
Cookie-Richtlinie
beschrieben.
OK